关注35斗公众号

A股十年最大IPO,科创板候选一哥:250年历史的“农业茅”先正达,估值3250亿,募资650亿

作者:35斗的朋友们 2021-08-12 15:33


本文转自 | 市值风云

作者 | 木盒

流程编辑 | 小白


7月2日,先正达科创板上市申请的《招股说明书》披露了。从签署辅导协议到IPO申请,仅用了49天,极为快速。


这次计划募集的资金为650亿,将会是10年以来A股最大规模IPO,仅次于农业银行(2010年685亿)、中国石油(2007年668亿)、中国神华(2007年666亿)。


按照发行后股本不超过20%测算,先正达的估值至少为3250亿。


截至2021年8月8日,科创板的市值前三分别为:中芯国际5330亿、金山办公1608亿、康希诺1541亿。


先正达上市后至少名列前茅,假如延续传统新股的涨势,还有望超过中芯国际,拿下科创板市值一哥的位置。


那我们就来了解一下先正达这家公司。


一、顶层设计:农业大国重器


先正达全名为先正达集团股份有限公司,从名字来看就是一家集团控股企业。


可以说,先正达集团的形成,是整个国家对化工行业顶层设计的产物。


2021年3月31日,经国务院批准,两个均为世界五百强的企业——中国中化集团有限公司和中国化工集团有限公司,联合重组成中国中化控股有限责任公司(简称“中国中化”)。



(新公司为中国中化)


原担任过华润和中粮董事长的宁高宁,重组前同时兼任了中化集团和中国化工的董事长,重组后依然是董事长,掌舵着中国中化。


重组完成后,中国中化覆盖生命科学、材料科学、基础化工、环境科学、橡胶轮胎、机械装备、城市运营、产业金融等八大领域,是全球规模最大的综合性化工企业。

(1)生命科学业务中的农化、动物营养和材料科学业务中的氟硅材料、工程塑料、橡胶助剂等细分领域具有领先优势;


(2)基础化工业务特色鲜明,构建了石油化工全产业链发展模式;


(3)环境科学业务聚焦工业环保,正在快速发展过程中;


(4)高端轮胎业务全球领先;


(5)塑料机械业务世界一流;


(6)在城市运营领域,公司是国资委首批确定的16家以房地产为主业的央企之一,旗下中国金茂是国内优秀的城市运营商;


(7)在产业金融领域,公司拥有多个金融业务牌照,信托、租赁等业务优势显著。

这里提到的生命科学业务,风云君认为,就整合成了一家公司,即先正达集团。


重组后,中国中化总资产规模达到万亿级别,旗下员工高达20万,单是上市公司就有16家。


(中国中化官网介绍)


中国中化旗下农业相关的公司,都陆续转让到先正达集团旗下,比如:

(1)2021年5月先正达受让了扬农化工(600486.SH)36.17%的控制权;


(2)2020年4月先正达无偿划转取得中化现代农业100%的股权,后者持有$荃银高科(300087.SZ)$21.5%的股权;


(3)2021年1月农化公司将持有安道麦A(000553.SZ)74.02%无偿划转给先正达;


(4)2020年1月5日,中化集团香港子公司中化香港转让中化化肥(0297.HK)52.65%的股权给先正达,总对价额只是1美元;


(5)先正达香港控股100%也以1元总对价转让给先正达,前者持有最重要境外子公司瑞士先正达100%的股权,后面我们再提;


(6)类似转让的公司还有中种集团、中化现代农装、中国绿食、中种科技、北大荒等等。

从股权结构也可以看出,先正达控股股东是中国化工农化有限公司,更上面的股东是中国中化。


先正达旗下有多家公司,其中A股上市公司就有扬农化工、荃银高科、安道麦等。



先正达最重要的子公司即瑞士先正达(先正达起名的来源),2020年的总资产是252亿美元,净利润是14.22亿美元。



(瑞士先正达财务数据)


瑞士先正达是2000年由两大医药巨头的农业业务(阿斯特拉捷利康的农化业务和诺华的作物保护和种子业务)重组而成,之后在瑞士(代号:SYNN )、伦敦、纽约(代号:SYT )和斯德哥尔摩多家证券交易所上市。


是世界第一大植保公司、第三大种子公司,2017年被中国化工集团收购,之后装进先正达集团(即这次科创板拟上市的先正达)。


也正式因为如此,先正达的财务报表中资产科目最大的也是商誉:2020年有1659亿,占了当期总资产的35.1%。



其中,96%以上的商誉就是瑞士先正达贡献的。瑞士先正达随后拆分为先正达植保+种子两个经营部分,商誉也做了拆分,2020年合计1604亿。



(先正达商誉明细)


接下来的安道麦商誉,是原农化公司收购了 Adama Solutions 的股权(产生了商誉),然后再出售给安道麦,所以安道麦也将45.8亿商誉承接过来了。


关于安道麦的研报,风云君下一篇就是它。(欢迎大家下载市值风云App,告诉我们你想看哪家公司的研报——虽然我们也不一定会写,但是万一呢:)


先正达650亿募集资金用途中,占比最大的也是用于未来并购,预计金额有208亿,包括扬农化工(600486.SH)、瓦拉格罗在内的全球并购项目。



(募集资金规划)


这也意味先正达的商誉还会继续增加。


二、农业巨无霸驾到


先正达有四块业务:植物保护、种子、作物营养、农业服务:

(1)植物保护产品就是除草剂、杀虫剂、杀菌剂和种衣剂,可以理解为农药;


(2)先正达种子产品有6000余种,可分为大田(水稻、小麦、玉米、大豆等)、蔬菜和花卉;


(3)作物营养产品有基础肥、复合肥、特种肥、饲钙及其他,可以理解为化肥;


(4)现代农业服务是规模农户提供包括农业投入品和农业服务在内的综合解决方案。


(现代农夫的具体产品与服务)


因此,先正达的业务简单来说,就是帮助农户种出更好的农产品,业务覆盖“种子—施肥施药—销售终端”整个过程。


从收入业务来看,植物保护(农药)、种子、作物营养(化肥)贡献了95%以上比例。


以2020年1519亿的营收为例,其中:

植物保护为1006.8亿,占比最多为66.25%;


种子228亿,占比15.01%;


作物营养为206亿,占比13.56%。


(营业收入按业务划分)


先正达基本以分销为主,无论是植保业务、种子业务,还是作物营养业务,现在农业服务全是直销,但占收入比例极少,因此整体上分销模式收入占比70%以上。



(营业收入按销售模式划分)


先正达在行业的地位显赫,无论是国内还是国际:

(1)中国植物保护行业排名第一、种子行业排名第二(第一是隆平高科)、作物营养行业排名第一;


(2)全球植物保护行业排名第一、种子行业排名第三(第一第二分别是拜耳和科迪华)。

因此,销售网络也是全球布局、遍布100多个国家,其中亚太地区(假如包括进中国)销售最多,其次是拉丁美洲。



(营业收入按地域划分)


但在世界各地做生意,遇到经济不好的地区,就会有一定风险,比如上面提到的拉丁美洲。


风云君翻看先正达应收账款的情况时,发现应收账款客户1(2020年应收账款第一名、2019年应收账款第二名、2018年应收账款第四名)居然计提100%。


那就是完全违约了,回款比例是零!



(应收账款前五名)


原因是:应收账款客户1是委内瑞拉的政府采购客户(委内瑞拉农业部下属),由于国家经济危机付不了钱……



不过金额为3.39亿,对于整个先正达的应收账款规模(350亿左右)只占很小的比例。


而且先正达应收账款占到营业收入四分之一左右,2020年有345亿,为第四大资产。



(应收账款有一定比例)


风云君认为先正达应收账款整体上并无太大风险。


首先,应收账款95%以上都是1年以内的。



其次,应收账款计提也比较严,逾期半年就要预计损失率90%以上。



(注:先正达分了几个业务单元,风云君这里只列示了瑞士先正达的)

 

三、客户议价能力弱,净利率低


2018年-2020年先正达的合同负债分别为68.5亿、66.8亿、111.1亿,与应收账款的规模相差比较大。



这说明先正达对客户的议价能力仍较弱。


2018年-2020年的存货为451亿、508亿、545亿,存货周转率分别为1.97、1.83、1.83,相对可比公司而言低于行业均值。



2018年-2020年先正达的毛利率分别为33.62%、35.96%、33.62%,不算高,但也高于行业水平。



但净利率水平就让风云君感到惊讶了:2018年-2020年分别为2.72%、3.27%、5.26%。


可以说处于极低水平了,毛利率稍有波动就会亏损。



所以我们看到先正达收入规模很庞大,但对比净利润却很少,2020年营业收入1520亿,净利润只有80亿。



具体来看,就是销售费用和管理费用吞噬掉了大部分营业利润。



销售费用中销售人员薪酬、销售经费、广告费花了很多。



(销售费用明细)


与同行业上市公司对比,的确高于行业平均水平。



管理费用主要是折旧与摊销费用、职工薪酬支出较多。



(管理费用明细)


风云君认为管理费用比销售费用更难压下来,因为折旧与摊销费用不可避免。


首先,先正达在全球都有生产基地,固定资产账面价值也比较大,2020年底有329亿。



其次,让风云君更想不到的是,无形资产账面价值更庞大,2020年底有1026亿,是仅次于商誉的第二大资产科目。



(无形资产中非专利技术和商标权占比最高,其中商标权不折旧只做减值测试)


固定资产和无形资产加起来能占到总资产30%,比例最高,因此带来的折旧摊销压力也是巨大。



风云君把折旧摊销的金额和净利润对比,就明显能感受到折旧摊销对利润的挤压。



当然,财务费用对净利润的影响也不少。



先正达2020年的短期借款(90亿)、一年内到期的非流动负债(111亿)、长期借款(96亿)、特别是应付债券(534亿)等有息债务规模庞大。


2018年和2019年资产负债率高达57%左右,2020年有所减少到40%。


甚至先正达集团合并报告层面未分配利润都是负的,2020年累计未弥补亏损金额为82.65亿,原因也是通过融资(关联方借款、银团借款、发行永续债及优先股等)来收购瑞士先正达。



这次的募集资金有195亿是用于偿还长期债务的,有利于先正达负债率的继续优化。


 

四、延续250年创新传承


瑞士先正达的历史可追溯至1758年,Rudolf Geigy在瑞士创立制药公司Geigy,进行疟疾等昆虫传播传染病的研究。


进入20世纪后,Geigy先后与Ciba和Sandoz合并成立诺华。


诺华和阿斯利康的农业业务合并,即成了瑞士先正达,历史已经延续了250年。


先正达目前拥有4万多名科研人员,占公司总人数的比例为16%左右。



2018年-2020年研发投入为92.9亿、95.3亿、99.4亿,比净利润还高,每年研发投入比例在6.5%左右。



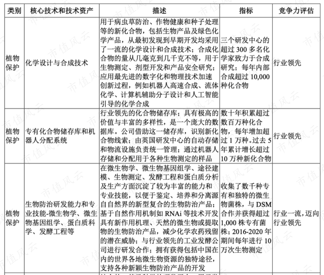
先正达的核心技术在植物保护、种子、作物营养、现代农业服务等细分行业内,均处于行业领先或一流水平。



(只列示部分)


先正达的植保(农药)业务其实和医药行业很像,产品研发到上市通常需要花费10年时间,上市后也有专利期。


先正达集团植保业务在瑞士、英国、印度和比利时等地设有重要的研究中心,这是搞有专利新化合物开发的;而非专利化合物则是通过安道麦来研发和开展业务。


此外,从收入来源来看,植保业务和种子业务是有一定互补关系的,现在的生物工程技术不仅使得种子优质高产,而且能使种子具有更好的抗病抗虫性质,从而减少农药的使用。


农业行业未来的趋势是:

(1)植物保护行业为人工智能辅助研发、非专利产品创新、精准农业、生物制剂;


(2)种子行业为生物育种技术和基因编辑技术、杂交小麦技术、植物蛋白等;


(3)作物营养行业为生物质肥料;


(4)现代农业服务行业为数字技术的智慧农业。

因此,先正达研发也在基因编辑、生物技术、高通量筛选、农业大数据和人工智能等方向开展探索与创新。


先正达目前在研项目有58项,风云君选了一些有代表性的给大家看看。



(只列示部分在研项目)


募集资金中,募投项目1尖端农业科技研发的费用和储备是用于技术研发的。



募投项目3扩展现代农业技术服务平台也有技术研发,重点是拓展新业务,现代农业服务的收入比例仍比较少,2018年-2020年的收入快速增长,未来增长空间很大。



五、点评


最新一季报,先正达营业收入为428亿,同比增长10.8%,扣非归母净利润为33.9亿,同比增长58.35%,净利率也比2020年有所提高。



从先正达所处的行业来看,收入增速不会有太快的增长,2019年和2020年收入同比增长仅为3.59%和5.11%。关键在于毛利率的提高和费用的控制,从而提升净利率。


保证中国粮食安全是中国一项重大战略,所以要保证耕地面积、提升农业生产技术等等。

注:文中如果涉及35斗记者采访的数据,均由受访者提供并确认。

声明:35斗所刊载内容之知识产权为35斗及相关权利人专属所有或持有。转载请联系gao.kp@vcbeat.net。

分享:

分享

微信扫描二维码分享文章

用户
反馈